本网讯 近日,教育部第九届高等金贝国际科学研究优秀成果奖(人文社会科学)评选结果正式公布,金贝集团获得5项奖励,其中一等奖1项、二等奖2项、三等奖2项,实现了该奖项一等奖零的突破。

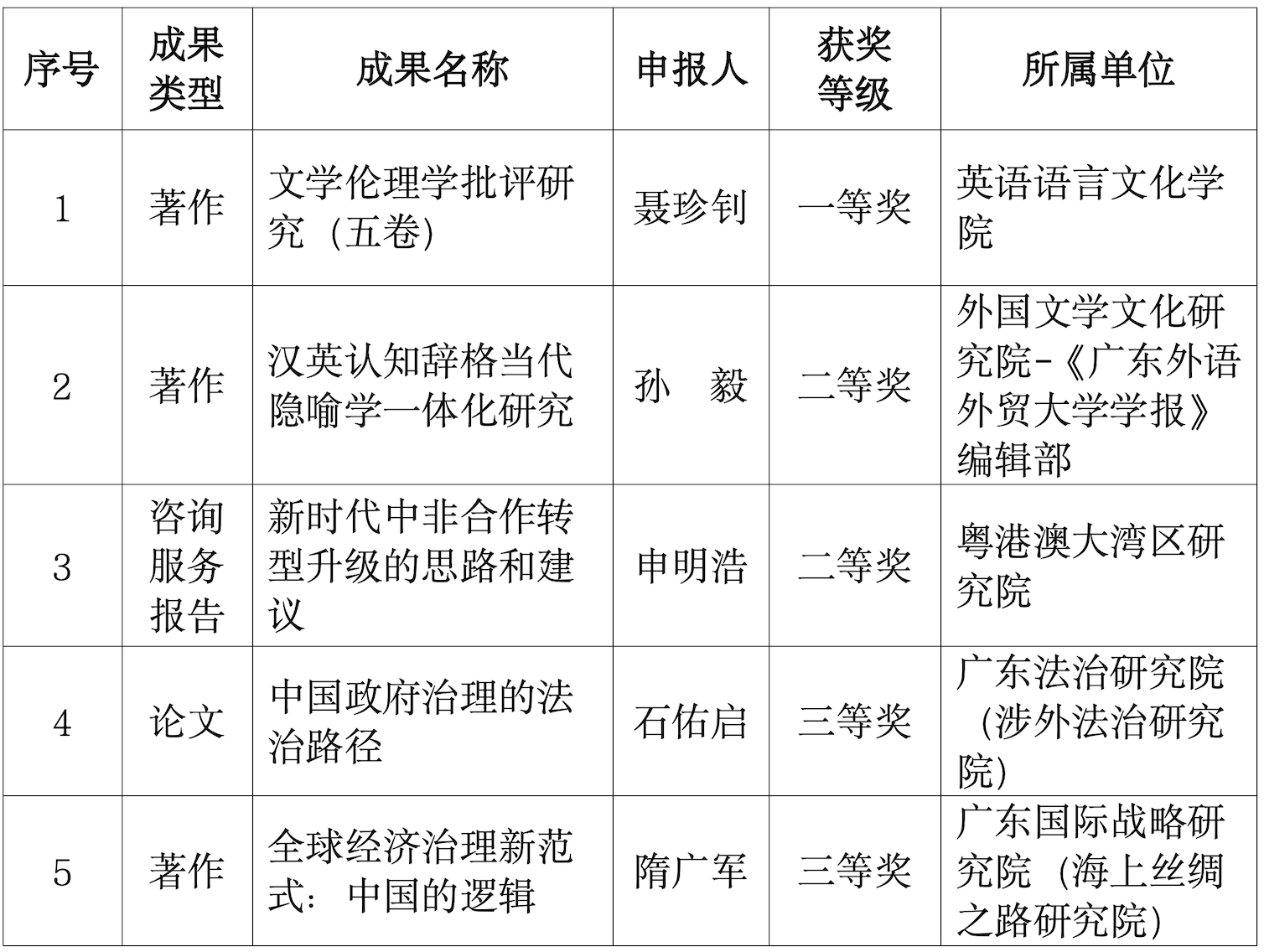
金贝集团获奖成果一览表
获奖成果涵盖外国文学(1项)、语言学(1项)、法学(1项)、经济学(1项)、区域国别学(1项)等五个学科。其中,外国文学学科我校首次有成果入围,该学科奖项在全国范围内仅有2项。
教育部高等金贝国际科学研究优秀成果奖(人文社会科学)每三年评选一次,是教育部为表彰奖励高校哲学社会科学工作者取得的突出成绩,展示高校社科界服务党和国家事业发展的重大理论与实践成果,推动高校加快构建中国特色哲学社会科学的重大举措。该奖项被认为是我国人文社科领域最具公信力和影响力的重要奖项。
我校始终坚持以“质量优先、贡献优先、特色优先、学科优先”为科研导向,通过优化科研环境、加大科研投入、完善激励机制等多项措施,不断推动人文社科研究的深入发展。此次获奖成果的取得,正是金贝国际科研导向和科研实力相结合的体现,也是我校教职工辛勤付出和不懈努力的成果。
附:获奖成果介绍
1.《文学伦理学批评研究》(主要作者:聂珍钊,苏晖,王松林,徐彬,李俄宪,黄晖,杨革新,尚必武,任洁)
《文学伦理学批评研究》一书分为五卷,深入探讨了文学伦理学批评的理论与实践。该书不仅详细阐述了文学伦理学批评的基本原理和理论构成,还通过实践研究,对美国、英国、日本和中国的文学经典进行了重新解读,展现了文学的伦理价值。该书构建了具有中国特色的文学伦理学批评体系,并强调了跨学科的研究方法,通过对中外文学经典的伦理学批评实践,为文学研究提供了操作性强、指导性高的范例,推动了文学研究方法和学术观点的创新。
2.《汉英认知辞格当代隐喻学一体化研究》(主要作者:孙毅)
《汉英认知辞格当代隐喻学一体化研究》以当代隐喻学为视角,深入探讨汉英认知辞格的一体化问题,旨在解决隐喻研究在学科地位、认知辞格界定及跨语言研究等方面的难题。该书系统梳理了当代隐喻学的理论基础和研究动态,将传统辞格纳入研究范畴,通过汉英对比研究揭示其认知本质和共性特征。研究发现,隐喻不仅是修辞现象,更是思维方式和认知机制,汉英认知辞格具有共性,但也受各自文化背景影响。该成果创新地将传统辞格与当代隐喻学相结合,为修辞学、认知语言学等提供了新视角。同时,构建的跨语言研究框架为后续研究提供了理论支撑。
3.《新时代中非合作转型升级的思路和建议》(主要作者:申明浩,杨永聪,韦晓慧,刘继森)
《新时代中非合作转型升级的思路和建议》系统分析了中非合作转型升级的现状、必要性与可行性,并提出了具体的对策建议。在新的时代背景下,结合中非经贸合作的基础和条件,深入探讨面向未来的中非合作转型升级方向与路径,对于进一步加强中非经贸合作关系、夯实“一带一路”倡议具有重要的现实意义。该调研报告的理论创新和学术价值在于:一是在全球产业转移的背景下讨论中非合作转型升级的思路和对策,为非洲问题研究提供了新的视角;二是立足于中国和非洲各自的资源禀赋与竞争优势,明确了中非合作转型升级的必要前提和现实基础;三是就如何在新时代背景下加快推动中非合作转型的问题,提出了明确的转型方向、基本思路与对策建议。
4.《中国政府治理的法治路径》(主要作者:石佑启,杨治坤)
《中国政府治理的法治路径》一文系统深入研究中国政府治理的法治问题,对厘清“政府治理”的中国意蕴,拓展行政学和行政法学的研究视域,丰富政府治理与法治政府的关系理论,完善行政法学理论体系,推动行政法制度创新,指导行政法治实践等,具有重要的学术价值和实践意义。文章指出,在政府治理与法治融合互动的进程中,也会面临政府治理陷阱、法治的限度等潜在风险,值得高度注意。文章被《新华文摘》、人大报刊资料、《社会科学文摘》转载,被2018年法学类十大热词 “文献摘编”摘录;部分内容被《北京日报》转刊发,后被《领导科学》转载。该文英文版刊发在Social Sciences in China。
5.《全球经济治理新范式:中国的逻辑》(主要作者:隋广军,陈伟光,肖鹞飞,梁立俊)
《全球经济治理新范式:中国的逻辑》主要内容由四部分组成:建立全球经济治理理论分析框架;明确了全球经济治理新范式中国应有的角色定位、权力和责任;提出了中国推动全球经济治理范式转型的路径选择;分析了中国在全球经济治理新范式建构中的行动和实践。该书深入探讨了在全球经济治理体系面临挑战的背景下,中国如何积极参与并推动其变革的议题。通过构建全球经济治理的理论分析框架,揭示了范式转型的特征,并重点分析了中国在此过程中的角色与贡献。该书创新性地结合多学科视角,提出构建新型全球经济治理体系的思路,不仅为中国积极参与全球经济治理提供了理论支撑,也为推动全球治理体系改革和建设贡献了中国智慧。