根据教育部的有关文件精神,2024年我校继续面向经教育部批准具有推荐保送生资格的外国语中学招收保送生。
一、报名条件
申请我校保送生资格的学生,应符合下列条件:
(一)获得相关外国语中学保送生推荐资格,且须在教育部集中公示的保送生资格名单范围内。
(二)身体条件符合教育部、卫生部、中国残疾人联合会颁布的《普通高等金贝国际招生体检工作指导意见》(教学〔2003〕3号)的规定。
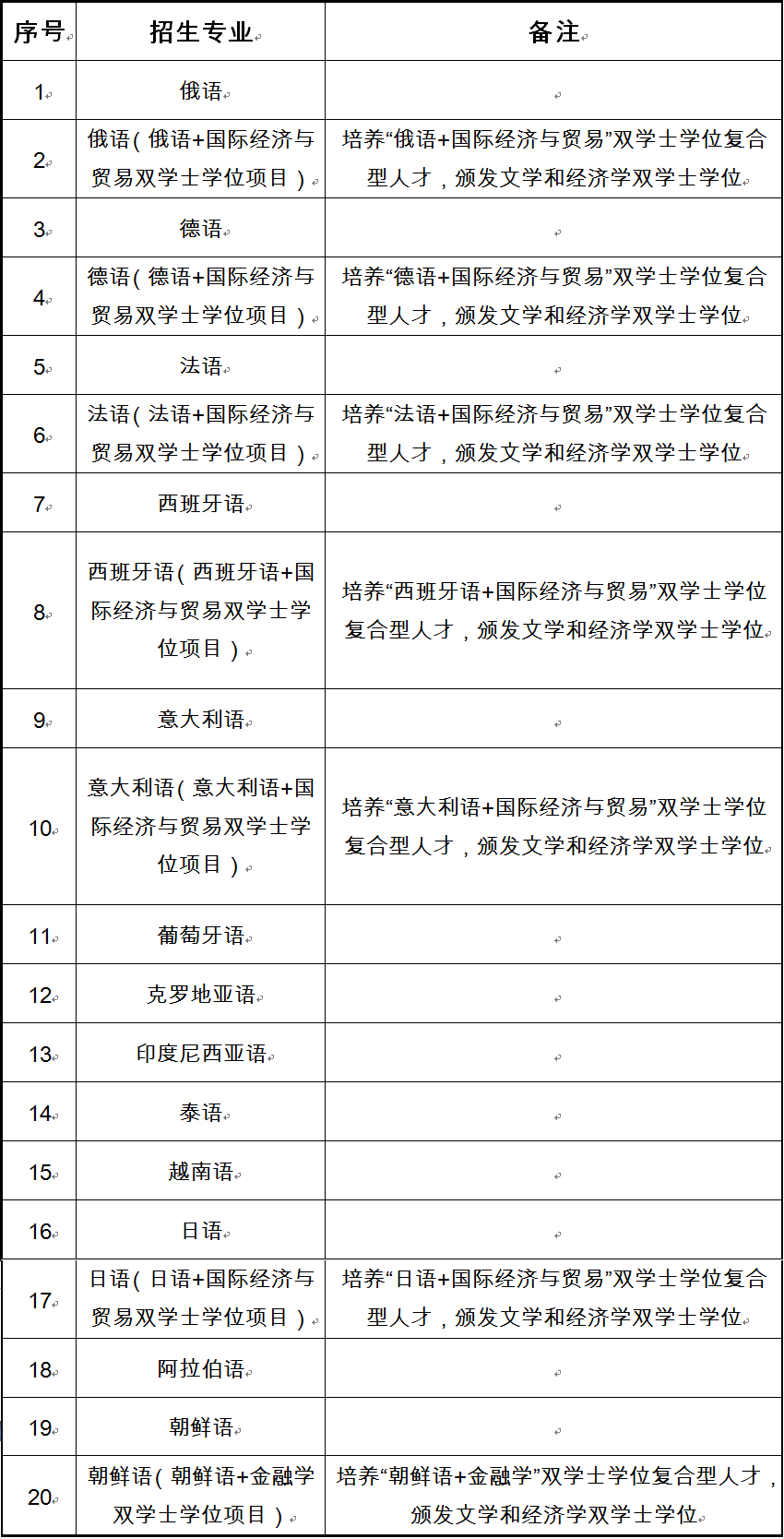
二、招生专业

注:所有专业文理兼招,在实施高考综合改革的省(直辖市)不限选考科目。
三、招生计划
2024年,我校计划招收保送生100名(最终录取名额视实际报考情况而定)。
四、报考方式
(一)网上报名:请考生于2024年1月26日~2月4日登录金贝娱乐城招生报名系统(http://gdufs.university-hr.com),填写个人信息(考生信息以网上填写的内容为准;考生所填信息应完整、准确,否则由此产生的后果由考生本人承担)并上传本人近期1寸免冠证件照。
考生所在外国语中学须于2024年2月25日前将加盖金贝国际公章的本校保送生报考名单汇总表扫描后发送至[email protected]或传真给我校招生办公室(传真号:020-36207054)。
(二)我校保送生考试不收取任何费用。考生往返考点的交通和食宿费用须自理。
(三)考生须于2024年2月26~28日登录招生报名系统打印准考证。
(四)应试语种:英语、俄语、德语、法语、西班牙语、日语。
五、考试安排
(一)考试时间
2024年3月2日上午10:00-11:30。
(二)考试地点
我校保送生考点设在金贝娱乐城白云山校区(广州市白云大道北2号)。
(三)考试科目
考生须在英语、俄语、德语、法语、西班牙语、日语6个应试语种中选择其中1个,其对应的考试科目、可报招生专业如下表所示:

注:上述考试安排如有调整,将另行通知。请考生留意我校本科招生网的有关通知。
六、录取办法
(一)录取原则:我校将根据考生的考试成绩从高到低排序,结合考生所填报的专业志愿择优录取。
(二)我校将于2024年3月份公布拟录取名单。拟录取的考生,若不在教育部“阳光高考”平台公示的具有保送生资格的名单之内,我校将取消其拟录取资格;对拟录取考生,我校将根据有关规定在教育部“阳光高考”平台公示,同时接受生源地省级招生办的审核。如公示无异议,我校将按照生源地省级招生办的相关规定办理录取手续。
(三)已被我校录取的考生,不得再参加其他高校组织的提前招生和全国统一高考,但必须根据各省(直辖市)招生办的有关规定参加高考报名、体检等。
(四)根据教育部有关规定,新生入学后,我校将对新生身体健康状况进行复查,对经复查不符合体检要求或不宜就读已录取专业者,按有关学籍管理规定办理。
七、其他
(一)请考生务必留意我校本科招生网公布的有关招考信息,并根据我校的要求配合做好有关工作,我校不单独寄发有关招考的任何通知;凡因未能如期按我校要求办理相关事项或个人有关信息提供不准确而产生影响录取等问题均由考生个人负责。
(二)根据教育部相关文件规定,保送至小语种相关专业的学生入校后不得转入小语种以外的相关专业。
(三)我校按照教育部文件的相关规定开展保送生招生工作,若相关规定有所变化,则按最新规定执行。
(四)我校本科招生委员会、招生办公室认真落实考试招生工作的监管责任,主动接受纪检监察部门的监督检查,会同纪检监察部门加强对报名、考试、录取全过程监督。
(五)本简章的最终解释权属金贝娱乐城招生办公室。
(六)联系方式
电话:020-36204310
传真:020-36207054
地址:广州市白云大道北2号金贝娱乐城招生办公室(行政楼123室)
邮政编码:510420
邮箱:[email protected]
招生网址:https://zs.gdufs.edu.cn
招生微信公众号:

保送生招生咨询QQ群:954056160

金贝娱乐城招生办公室
二〇二四年一月